Special Needs Scouting

Scouting is a place where every young person can belong, grow, and thrive—regardless of ability. The Baltimore Area Council is committed to supporting youth with disabilities and special needs by fostering inclusive environments, offering personalized advancement pathways, and providing access to meaningful outdoor adventures. Whether your family is just beginning its Scouting journey or looking for additional support along the way, our goal is to ensure that every Scout has the opportunity to experience success, friendship, and leadership development at their own pace. This page is your guide to resources, accommodations, and support available to help all Scouts reach their full potential.

Resources:

Special Needs Committee Objectives

The Special Needs Committee supports the Baltimore Area Council in delivering an inclusive, high-quality Scouting experience for youth with disabilities and special needs.

Our objectives are to:

  • Expand the number of youth with disabilities actively participating in Scouting

  • Increase council-wide awareness, understanding, and inclusion of individuals with disabilities

  • Build strong relationships with local organizations and experts who serve youth with disabilities

  • Advise council leadership on inclusive programming, training, and accessibility improvements

Committee Responsibilities

  • Educate & Train

    • Conduct workshops for volunteers, professionals, and community leaders on serving Scouts with disabilities

    • Promote and participate in national training, such as the Philmont Training Center’s special needs conference

  • Support Unit Growth & Inclusion

    • Help launch new units in partnership with organizations that serve youth with significant disabilities

    • Assist in placing youth with disabilities into existing packs, troops, and crews

    • Support outreach campaigns to recruit new chartered organizations committed to inclusive Scouting

  • Resource & Policy Advising

    • Review and share national resources and policies on special needs Scouting

    • Advise the Council Advancement Committee on local adaptations for rank advancement

    • Recommend specialized equipment or resources needed to support Scouts with disabilities

  • Accessibility & Facilities

    • Work with the Council Camping Committee to plan barrier-free facilities and camp experiences

    • Help identify and secure funding for accessibility improvements

  • Recognition & Awards

    • Recommend nominees for the Torch of Gold Award (local) and the Woods Services Award (national)

  • Project Support

    • Form short-term task forces for special projects as approved by the Scout Executive

    • Provide recommendations to council leadership on strategies to improve accessibility and inclusion across all Scouting programs

A Legacy of Inclusion

Since 1910, Scouting America (formerly Boy Scouts of America) has welcomed young people of all abilities into its programs. In fact, our first Chief Scout Executive, James E. West, was a person with a disability—setting a precedent for inclusion from the start.

Over the years, Scouting has adapted to meet the diverse needs of its members. From braille editions of the Scout Handbook to closed-captioned training videos and alternative merit badge formats, we’ve worked to ensure that all youth can fully engage in the Scouting experience.

An Inclusive Approach

The foundation of Scouting’s approach to accessibility is simple: youth with disabilities want to participate just like everyone else—and Scouting empowers them to do just that.

Most Scouts with disabilities are fully included in traditional units: Cub Scout packs, Scouts BSA troops, Venturing crews, and Sea Scout ships. Leaders are encouraged to foster inclusive environments, helping all Scouts grow through shared experiences, mutual respect, and teamwork.

In some cases, specialized units may be formed—such as those based in schools for the deaf or visually impaired. These units often operate in partnership with educational or support organizations, providing tailored support while also participating in district, council, and national Scouting events.

Support and Resources

Many Scouting America councils have accessibility committees focused on expanding access and removing barriers—whether physical, social, or programmatic. These groups guide local programs, support unit leaders, and help design inclusive facilities and camp experiences. In some areas, professional staff members provide dedicated support for inclusive Scouting.

Program Developments

Scouting America continues to evolve its programming to ensure youth of all abilities can thrive. Local councils regularly collaborate with school systems, disability advocacy groups, and medical professionals to improve accessibility and inclusion.

Program improvements and initiatives include:

  • Braille handbooks and resources for Scouts with visual impairments

  • Closed-captioned and ASL-interpreted training videos for Scouts and leaders who are deaf or hard of hearing

  • Instructional materials addressing emotional, cognitive, and physical disabilities

  • Training for leaders working with diverse needs, including an annual course at the Philmont Training Center

  • Accessibility awareness programming at National Jamborees and other events, including “awareness trails” designed to build empathy and understanding

  • Interpreter Strip for American Sign Language, which can be earned by any Scout

  • Disabilities Awareness merit badge, which encourages education, advocacy, and inclusive thinking

These initiatives help build a more inclusive culture across Scouting and provide leaders with tools to support every Scout’s growth and success.

Advancement for Scouts with Disabilities and Special Needs

Scouting America is committed to ensuring that all youth—regardless of ability—have the opportunity to grow, achieve, and succeed through the Scouting program. Youth with permanent physical, mental, emotional, or developmental disabilities are encouraged to participate fully in the Scouting experience, including rank advancement.

Understanding Disability in the Scouting Context
Under the Americans with Disabilities Act (ADA), a person is considered to have a disability if they have a physical or mental impairment that substantially limits one or more major life activities (such as seeing, hearing, walking, speaking, learning, or caring for oneself), have a history of such an impairment, or are perceived to have such an impairment.
Scouting recognizes that disabilities may vary widely in scope and visibility, and encourages inclusive practices that focus on ability, potential, and support.

Advancement Pathways and Flexibility
Scouts with disabilities follow the same advancement program as their peers, with accommodations available when necessary. The guiding principle is to keep all youth as fully integrated into the program as possible while allowing reasonable adjustments to support their success.

Scouts with permanent disabilities may qualify for alternate requirements or merit badge substitutions under these key guidelines:

  • Rank Modifications: A Scout who cannot complete a specific requirement for the Scout, Tenderfoot, Second Class, or First Class ranks due to a permanent disability may request alternate requirements. View more information on rank modification here.

  • Eagle Scout Alternatives: If a Scout is unable to complete a required merit badge for Eagle Scout due to a documented permanent disability, they may request approval to substitute an alternate merit badge offering a similar learning experience. View more information on alternate Eagle Scout requirements here.

These modifications must be pre-approved by the local council’s advancement committee using the appropriate documentation. Scouts, families, and leaders should work closely with council staff to ensure proper procedures are followed.

Resources and Guidance
Detailed procedures and application forms can be found in the official Guide to Advancement, available at:
www.scouting.org/resources/guide-to-advancement. 

Supporting documents include:

Creating Opportunities for Success
Unit leaders play a vital role in guiding Scouts with disabilities through advancement. Accommodations might include extended time, assistive devices, alternate methods of demonstrating skills, or tailored service projects. For example, a Scout who uses a wheelchair might complete the hiking requirement by planning and executing a series of educational visits within their community.

Scouting is not just about checking boxes—it’s about growth, leadership, and character. By providing thoughtful support, leaders can help all Scouts reach their potential and celebrate every milestone along the way.

Membership Eligibility and Over-Age Registration

Scouting programs are typically age-based, but youth with permanent physical, developmental, or cognitive disabilities may qualify for continued registration beyond the standard age limits. This allows them to fully benefit from the program at a pace that suits their abilities.

Eligibility for Over-Age Registration

To be eligible for registration beyond the age of eligibility:

  • The youth must have a permanent disability that prevents them from completing advancement within standard timelines.
  • The disability must be documented and certified by a licensed medical professional (e.g., physician, psychologist, psychiatrist) or educational administrator.
  • Registration must be approved by the local council on an individual basis.

Application Process

Families should work with their unit leader and District Advancement Chair to gather and submit the following documents:

  1. Written request from the parent or guardian outlining the Scout’s condition and reason for requesting extended membership.
  2. Medical or educational certification confirming the nature and permanence of the disability.
  3. Membership application or proof of current registration.
  4. BSA Annual Health and Medical Record (Parts A and C).
  5. Letter of support from the unit leader.
  6. Optional: IEPs, treatment summaries, or other supporting materials.

All requests are reviewed by the Baltimore Area Council Advancement Committee, submitted through your District Advancement Chair, who will provide updates to the Scout, their family, and unit leadership throughout the process.

Notes

  • These procedures apply to new members as well as currently registered Scouts seeking an age waiver.
  • The Baltimore Area Council retains required medical and certification records for all Scouts approved for over-age registration.

📄 Form: Request for Registration Beyond the Age of Eligibility – Form 512-935
📄 Health Form: BSA Annual Health and Medical Record

Need more time?
Youth with permanent disabilities may be eligible to remain in Scouting beyond the standard age limits. Learn more about registration beyond the age of eligibility  and how to apply for a waiver by viewing the “Registration” tab below. 

Registration Beyond Age of Eligibility

Youth with permanent and severe physical, developmental, or cognitive disabilities may apply to remain in Scouting beyond the official age limits for Cub Scouts, Scouts BSA, or Venturing. This policy exists to ensure that youth who need additional time and support due to significant and lifelong challenges can continue to benefit from the Scouting experience.

National Policy Reference

Article XI, Section 3, Clause 20 of the BSA’s Rules and Regulations allows for extended registration in cases of “severely physically disabled” or “developmentally disabled” individuals, including youth who are blind, deaf, or on the autism spectrum.

How to Apply

To request registration beyond the age of eligibility, submit the following:

  1. Parent/guardian letter describing the disability, its severity and permanence, and requesting the designation

  2. Completed membership application or proof of current registration

  3. BSA Annual Health and Medical Record (Parts A, B, and C)

  4. Medical certification:

    • Physical disabilities: statement from a licensed physician

    • Cognitive/developmental disabilities: statement from a licensed psychologist, psychiatrist, or appropriate specialist

  5. Unit leader letter supporting the request

  6. Optional supporting documentation, such as an Individualized Education Plan (IEP) or treatment summaries

📄 Request for Registration Beyond the Age of Eligibility – Form 512-935
📄 BSA Annual Health and Medical Record

All documentation should be submitted through your District Advancement Chair, who will work with the Baltimore Area Council Advancement Committee to review the request.

Important: Minor or temporary conditions (e.g., broken limbs, recovery from surgery, ADHD without co-occurring disabilities) do not qualify for extended registration.

Individual Scout Advancement Plan (ISAP)

Every Scout is unique. They bring their own strengths, challenges, and goals to the Scouting journey. The Individual Scout Advancement Plan (ISAP) is a personalized roadmap designed to help Scouts—particularly those with disabilities—navigate advancement in a way that supports both their abilities and the values of the Scouting program.

The ISAP helps ensure that Scouts with permanent physical, cognitive, or developmental disabilities are given equitable opportunities to succeed. It promotes a shared understanding between the Scout, their family, leaders, and advancement committees, and it helps document any necessary accommodations.


Why Use an ISAP?

  • It supports personalized goal setting and long-term advancement planning.

  • It serves as a communication tool between families, unit leaders, and council/district staff.

  • It provides important context for advancement decisions at the council level.

  • It ensures that a Scout’s experience remains inclusive, rewarding, and appropriately challenging.


Step-by-Step Process

Step 1 – Attempt Standard Requirements First

Whenever possible, Scouts should attempt to complete advancement requirements as written. If a permanent disability makes this difficult or impossible, the family and unit may request alternate requirements for Tenderfoot, Second Class, and First Class ranks. Requests must:

  • Be submitted before the Scout begins alternate work

  • Include letters from qualified health professionals or educational administrators

  • Be reviewed and approved by the Council Advancement Committee

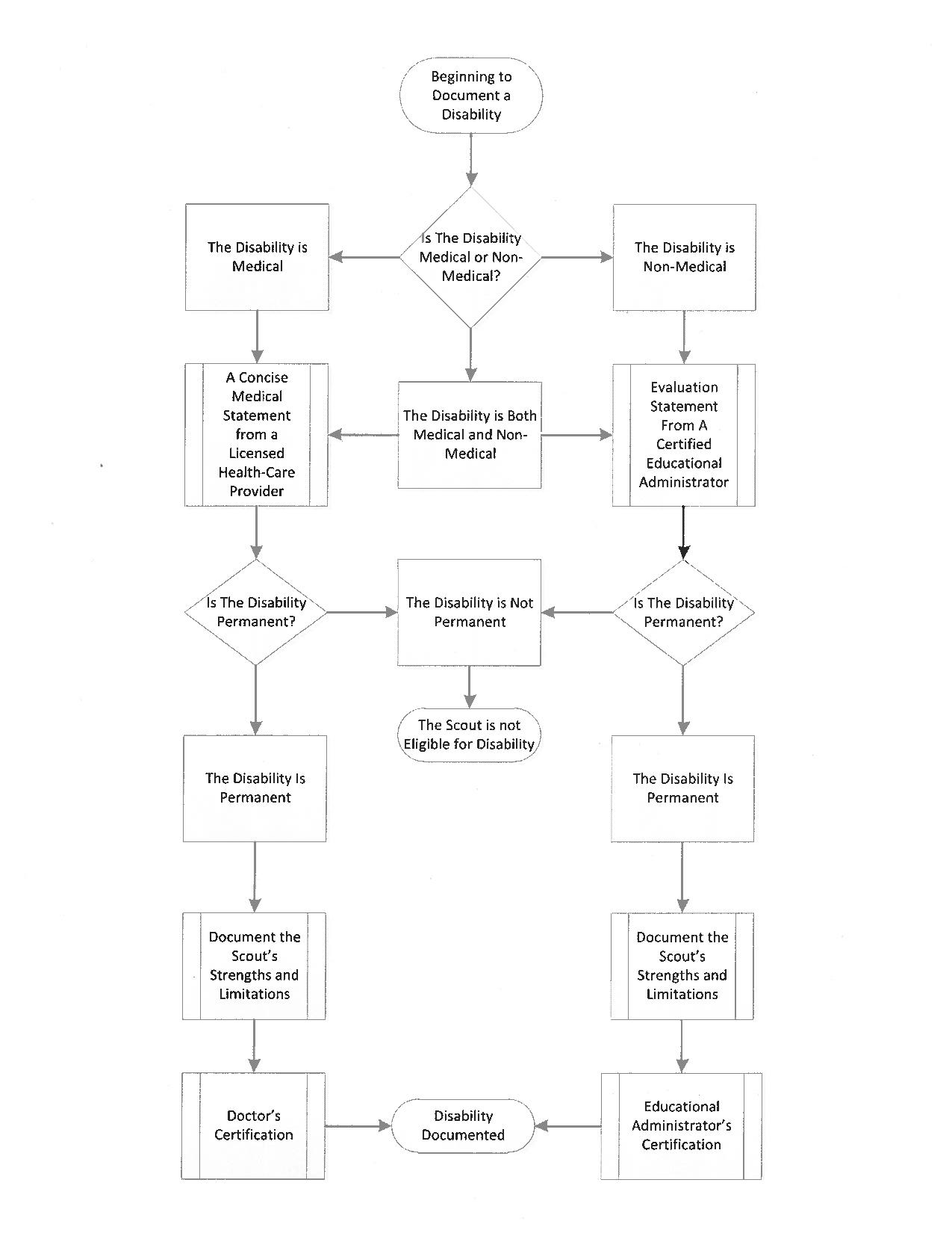
Step 2 – Begin Disability Documentation

To determine eligibility for alternate advancement or extended registration, documentation of a permanent disability is required.

Determine the nature of the disability:

  • Medical: Requires a concise medical statement from a licensed health-care provider

  • Non-medical (educational/cognitive): Requires an evaluation from a certified educational administrator

  • Both: Provide documentation from both medical and educational professionals

Confirm Permanence:
If the disability is not permanent, the Scout is not eligible for alternate advancement accommodations. If the disability is permanent, proceed with:

  • Documenting the Scout’s strengths and limitations

  • Securing either a Doctor’s Certification (for medical) or an Educational Administrator’s Certification (for non-medical)


Step 3 – Develop the ISAP

The ISAP should be created in collaboration with:

  • The Scout

  • Their parents or guardians

  • Their unit leader

It outlines:

  • The Scout’s advancement plan

  • Specific accommodations or alternate requirements

  • How the unit will support the Scout’s full participation

The plan should be reviewed regularly to ensure it continues to meet the Scout’s needs as they grow and progress.


Documentation Resources

Recognition for Inclusive Scouting Leadership

Scouting America honors adults who go above and beyond to support Scouts with disabilities through two major awards:

Woods Services Award (National)

This is Scouting America’s highest national recognition for volunteers who have shown outstanding dedication to supporting youth with disabilities in Scouting. It is presented annually by Woods Services in Langhorne, Pennsylvania.

Torch of Gold Award (Local)

Presented by local councils, the Torch of Gold Award recognizes individuals who have made a significant impact at the local level in advancing inclusive Scouting.

The Baltimore Area Council Special Needs Committee strives to present the Torch of Gold Award each year to a deserving leader. Nominations are due by October 31, and the award is presented at the Annual Council Recognition Dinner the following year.